
Mortalis: Back to the Roots is an upcoming ground-breaking, new survival MMORPG in which you've crash-landed on a mysterious planet after the downfall of Earth. You're a clone explorer, looking to thrive in this strange and hostile new world. As you battle to restore civilization, you start to uncover Mortalis's ancient secrets
Your arrival is just the first chapter in a saga that will unfold across games, books, and television. Join us on a journey designed to continue for a lifetime.

Based on the sci-fi novel The Gods To Be
When a deep-space mission to rediscover humanity’s long-lost cradle ends in disaster, the surviving crew crash-lands on a mysterious, uncharted planet. Against all odds, the world is habitable—but it’s far from uninhabited.
What begins as a hope for survival quickly becomes a fight for it. The planet's native species are divided: some welcome the newcomers; others view them as a threat. The crew must make a choice—pursue the mission at all costs, or carve out a place for themselves in a world that never asked for them.
As pressure mounts and tensions rise, the line between humanity and savagery begins to blur. In the struggle to survive, do we become the very monsters we fear? Or can we hold on to what makes us human?
Read The StoryWishlist the BookRedefining MMORPGs: Deep, Rewarding, and Player-Centric
Mortalis: Back to the Roots aspires to transform the MMORPG landscape by addressing prevalent issues such as shallow gameplay and rapid player burnout. The game emphasizes deep content, meaningful progression, and sustained player engagement. By integrating adaptive mechanics and systems that align with players' evolving goals, Mortalis seeks to enhance immersion and enjoyment. Additionally, the incorporation of cryptocurrency elements allows players to earn while playing, redefining gaming as a valuable and rewarding experience.
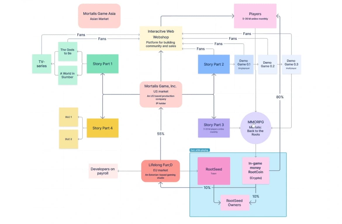
The development strategy unfolds in phases: initiating with immersive storytelling through novels and a TV series, progressing to a demo game, and culminating in the full MMORPG release. This approach aims to build a robust community and enrich the game's universe. The in-game economy introduces 'RootCoin', a cryptocurrency that players can earn and trade, and 'RootSeed', a token offering investors passive income opportunities.
With an experienced team and a clear vision, Mortalis is poised to set new standards in the gaming industry, offering both players and investors a unique and engaging experience.
Learn More About What Drives UsFebruary 6, 2025
We’re reflecting on our journey and preparing for more frequent developer updates. This post dives into our early challenges.
Your journey begins before the game.
The Survivors Camp is the heart of the Mortalis community — a place to connect, trade, and read the first chapters of the story for free. Get insider news, first access to the marketplace, and shape the future of the world we're building together.
Enter the Survivors CampSign up to Survivors Camp now to get access to the rare offers.